2025-07-07

01
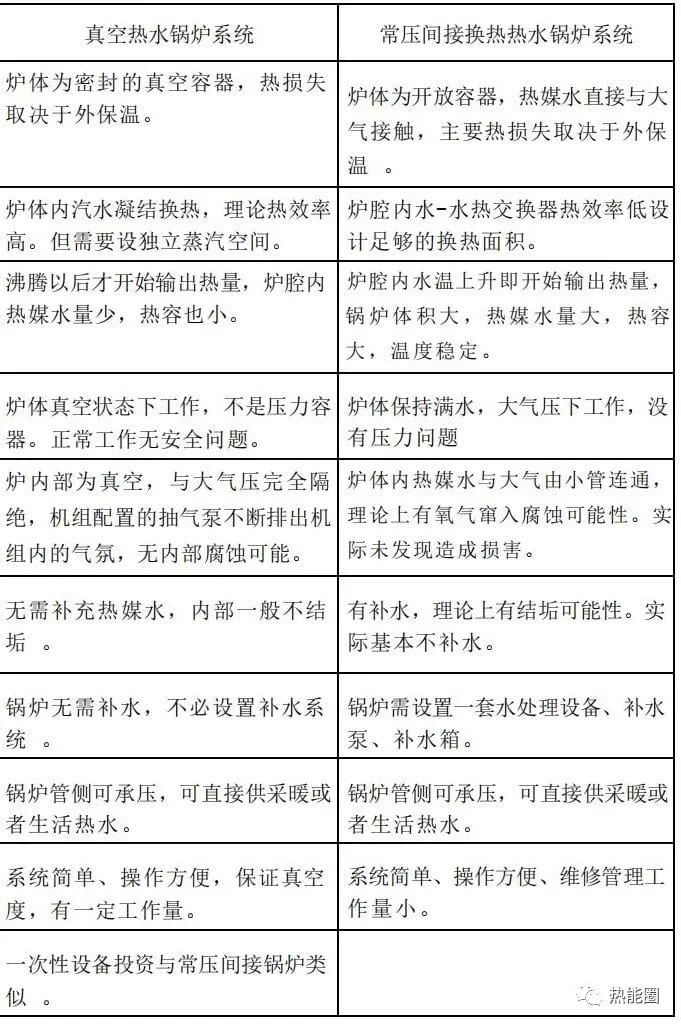
工作原理
利用水在低压情况下沸点低的特性,快速加热封密的炉体内填装的热媒水,使热媒水沸腾蒸发出高温水蒸汽,水蒸汽凝结在换热管上加热换热管内的冷水,达到供应热水的目的 。
标准海平面大气压:1.013×105Pa=101.3KPa ,此时水的沸点为100℃;青藏高原:平均海拔4000m,大气压为62KPa,此时水的沸点为87 ℃;珠穆朗玛峰:海拔高达8848m,大气压33KPa,沸点71 ℃。
真空锅炉通过抽真空,形成一个几乎没有空气的低压环境,然后利用水在低压下(低于大气压)低温沸腾产生蒸汽,通过汽水凝结换热方式将热量输出的原理工作的。
水的沸点与真空度对应表:

真空锅炉正常工作温度低于90℃,真空度低于-30Kpa。
真空锅炉内的热媒水是经过脱氧、除垢等特殊处理的高纯水,在出厂前一次充注完成,使用时在机组内部封闭循环(汽化→凝结→汽化),不增加,不减少,在机组使用寿命内不需要补充或更换。 因此,真空锅炉炉体内部永远不会结垢、腐蚀,正常使用寿命可达20年以上,远远超出普通热水锅炉10年左右的使用寿命。
02
结构
真空锅炉真空热水锅炉的下半部结构与普通锅炉一样,由燃烧室与传热管组成;其下半部装有热媒介,上部为真空室,其中插入了U型热交换器。由于锅炉整体是在负压状态下,故绝对安全。炉内的热媒介,在锅炉运行的全过程中,不进、不出、不增、不减,只封闭在锅炉的真空室内,在锅炉的传热管与热交换器之间传递热量。炉内的热媒介是完全脱氧的纯净水,无腐蚀,无水垢,使锅炉寿命长达20多年。综上所述,具有如此性能的锅炉,其自然的发展趋势就是替代传统的锅筒式与锅壳式锅炉;在日本的替代率高达85%以上,韩国也已达43%以上。
由于真空锅炉具有不需要接受特种设备检验等优势,最近几年发展较快,但是真空锅炉生产厂家,有意夸大机组的优点,对于其不足之处,没有人仔细分析过。在网上查询,经过分析对比后,列出主要的优缺点供大家参考。

03
电真空锅炉特点
压运行安全可靠
真空锅炉真空热水锅炉在运行的过程中,炉体的内部压力,始终处于-15cmhg--76cmhg的真空状态下,即使由U型换热器因外界压力产生泄露,或因操作故障在不能超过外界大气压情况下,控制器,水温控制,过热开关,真空压力开关,都将自动切除电源。当压力到0.025MPa时,泄压阀将自动打开,进行排泄压力。由于斯大真空锅炉的控制采用先进技术,水位故障全部自动,低声报警,系统能自动切除电源和告知用户,避免因缺水而造成的损失。
长寿命
真空锅炉由于真空锅炉内部是大气密闭的整体,而在运行时,中间介质水中的氧析出,排出炉外,炉内长期不会发生氧腐蚀,一次性加入小量的热媒水,有限小量的钙镁离子,运行时不增不减,因此锅炉内部不发生结垢,增加了锅炉使用的寿命,是一般锅炉寿命1.5~2倍。换热器部分采用不锈钢管制造,耐腐蚀,设计使用寿命超过15年以上。
适用性强
真空锅炉由于特殊的设计结构形成,可一机多用,同时提供多路及不同温差的热水,满足用户中央空调、采暖、卫生热水、高级泳池、宾馆酒店等热水供应的多种需要,也可为各类工矿企业提供工艺用水。由于保温效果好,采用进口燃烧器,适用于海拔高度小于3000米的地区。对于被加热是通过负压蒸汽,间接接受燃烧器的热量。在标准状态下-76cmhg的真空室内的真空度,是随着真空室内的蒸汽压力的提高而下降的;当热媒介的负压蒸汽温度达94℃时,真空度下降到-15cmhg,这时,真空开关启动,停止燃烧的运行;随着热交换器带走热量,热媒介及其蒸汽温度的降低,负压随之提高,随时真空开关启动燃烧器如此往复地循环,达到供热水和供暖的目的。炉内真空室真空度最低为-15cmhg,最高为-76cmhg,始终保持负压状态,保证绝对安全,真空室内的热媒介及其中蒸汽温度可提高到94摄氏度,因此供暖及供热水温度可达80摄氏度以上。锅炉本体与真空室不承受任何压力,而换热器可承受压力。因此,从调试到运行全过程不需要检查,不需要持证锅炉工。
高效节能
锅炉在真空状态下运行,沸点低,汽化潜热(凝结潜热)换热,有效地提高了热效率,换热性能好。
机型丰富一机多用
真空锅炉立式、卧式多种机型可供用户自由选择,热交换器与集箱分离,采暖水、热水的负荷可根据需要随时切换,满足用户使用中对采暖水和清洁热水的不同要求,确保热水清洁稳定。
结构紧凑安装简便
真空锅炉模块化设计,高性能换热组件,机组体积小,使产品易于运输、安装,在小空间内,多台机组可并联使用。
免除了繁杂的报批手续
真空锅炉机组处于真空状态下运行,简化了压力容器的报批、年审等手续,操作无需持证。
04
电锅炉维护保养
供暖期前的保养与维护
1、检查电锅炉配电设施发现问题及时处理
2、检查电锅炉管网系统是否有漏液现象
3、检查补水系统是否正常
4、检查蓄热水箱有无堵漏现象
5、检查换热系统有无堵漏现象
6、检查维护循环系统是否正常
7、最后通电测试,发现问题及时解决
8、维护过程发现的问题及时处理并做详细笔录
9、开机正常供暖后定期检查及时观测
锅炉首次开机首要前提
1、把锅炉循环泵插头拔下来找临时插板先循环10-20分钟
2、循环期间查看补水箱水量,保持补水箱有三分之一的水量
3、放气阀排气、确保系统空气排出,补水箱水位正常
4、对各部位螺丝禁锢 ,循环泵插头插入循环泵插口
5、通电开机查看升温速度,如升温过快继续排气加水直至升温正常
使用锅炉时需要注意的事项
1、检查入户电线、电表
安装之前,请专业人员详细检查供电线路,电压、电线线径、电表容量是否符合本机标示的额定电流、电压,及使用环境是否符合本机要求。
2、使用环境
电锅炉严禁在户外使用,摆放位置需通风防潮、防雨淋,室内要有排水口,外接电源线必须安装专用的漏电保护开关,须安装可靠的接地线,严禁使用普通开关及插座。
3、安装使用前要求
在使用前,先灌满水。为确保机器的使用寿命,水质尽量选用纯净水。严禁无水通电试机,严禁在缺水状态下运行。
4、冬天长时间不使用要求
在冬天电锅炉机器长时间不使用状态下,为防止系统管路结冰冻坏,请将机器通电在待机状态下自动执行防冻模式,或将系统的水放掉,在此过程中禁止给机器通电。
5、使用时应注意事项
机器有漏水和潮湿的时候不得使用。在通电的时候,为防止触电,严禁用湿手去操作或任意触摸机器。
6、定期检查
请经常检查电采暖炉及其部件,如检查外置接线端子是否松动、电源线和漏电保护开关是否有过热、老化现像。
网站地图 版权所有:方快锅炉有限公司 豫ICP备11020818号-10